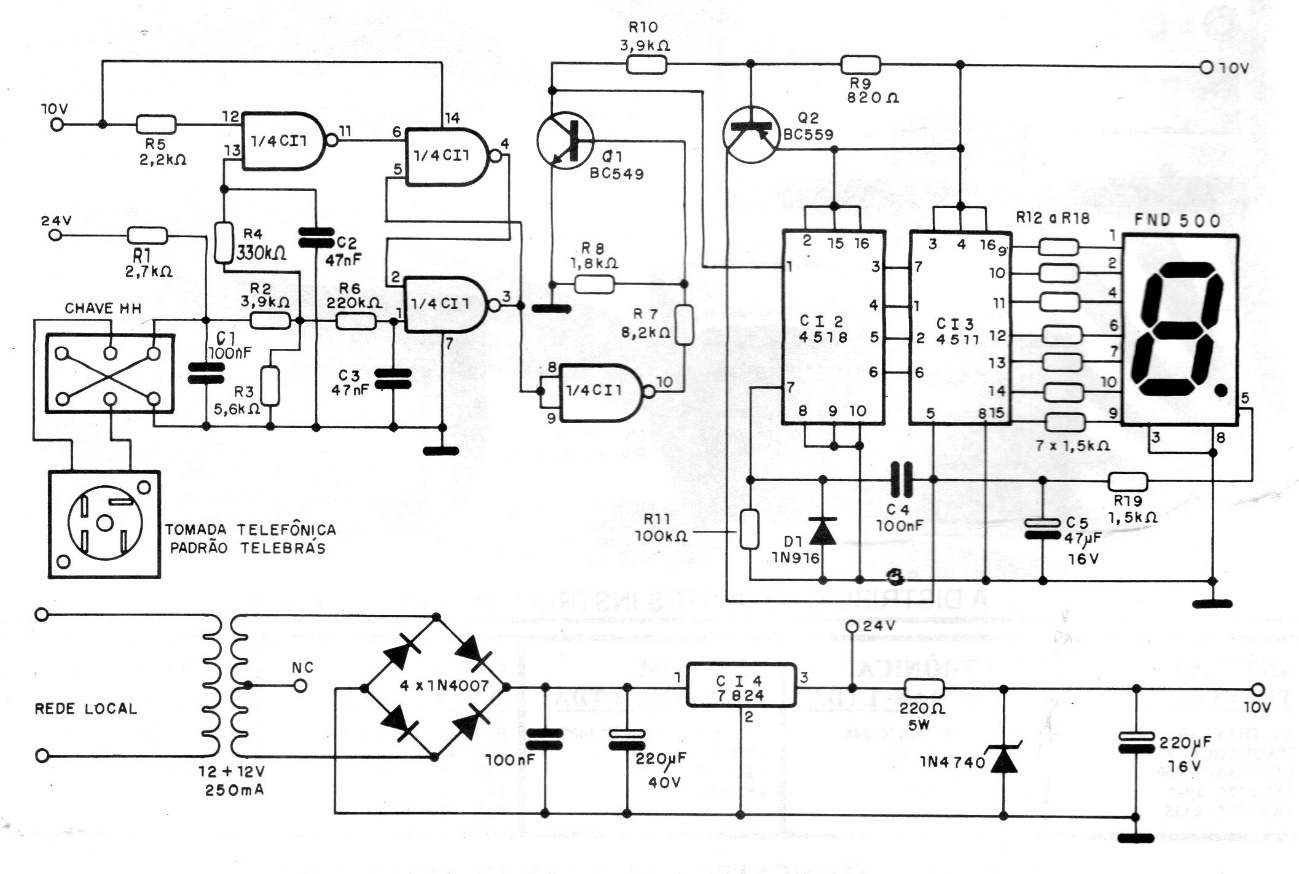
The purpose of this circuit, found in a 1994 documentation, is to provide resources for testing common telephone sets of the analog type. The circuit provides a test voltage, dial verification circuit and pulse generator. The circuit provides a 10 and 24 V output for the tests.




