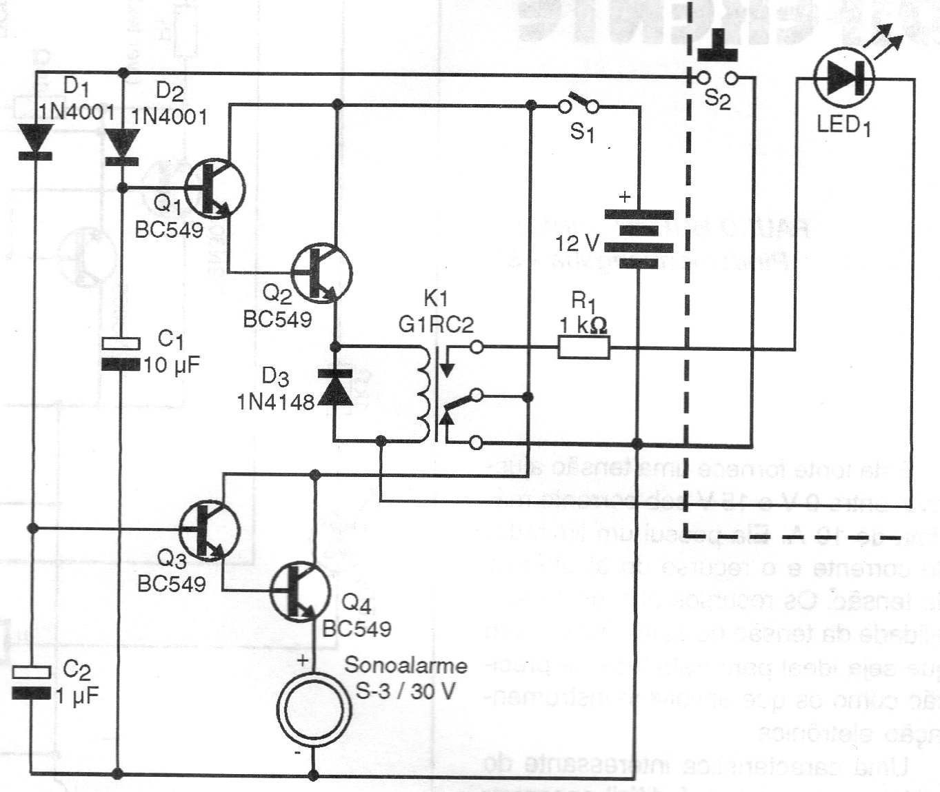
This circuit was found in a 1998 documentation but uses common components that can still be found today in the specialized market. The circuit time a bell for a time given by capacitor C1 and Por C1. The circuit uses a buzzer with a Sonalert type oscillator, but nothing prevents it from being adapted to use an oscillator.




