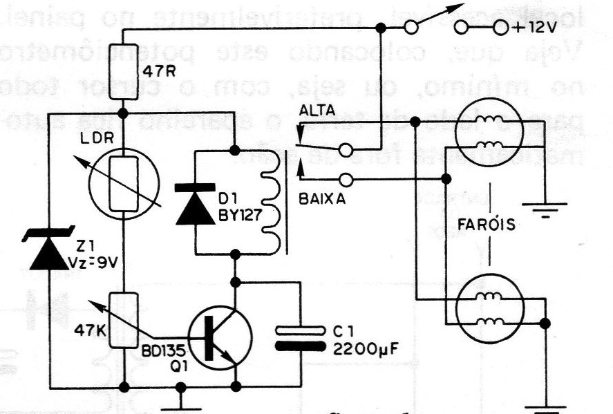
We have here a very interesting project found in a 1982 publication. By the operation of the circuit, readers will be able to easily understand its usefulness. A car comes in the opposite direction to yours, and you have the light high. The car in the opposite direction signals you, asking to turn off the light. You are required to activate the light shift control. On an extended trip, the number of times this operation must be done is something that must be considered, as it becomes unpleasant after a certain time. With the control suggested by the author of this project, the change from high to low light is done automatically with the action of the car light coming in the opposite direction. The complete circuit is shown in the figure and has an LDR as its basic element. This LDR is placed in an opaque tube aimed at the front of the car to receive the light from the vehicle headlight that comes in the opposite direction, as shown in the additional figure. A sensitivity control makes it possible to obtain the ideal trigger point for the circuit. With the action of light on the LDR, a higher base current appears on the transistor, resulting in action on the relay that closes its contacts. In this action we have the switching of the light. The relay remains closed for as long as the light from the car headlight in the opposite direction acts on the LDR a little more, determined by the capacitor of 2 200 uF in parallel with the transistor. Important in this circuit is that when it is out of action, the normal operation of the high and low light car system remains. The transistor can be of any NPN type for general use! medium power such as BCS48, BC547 or TlP29. A 9 V zener placed in parallel with the supply keeps the circuit voltage constant, improving its stability. The electrolytic is 220 or F or 1 500 uF with a working voltage of 16 or 25 V. The sensitivity adjustment is made in a 47k potentiometer which should be in an accessible location, preferably on the panel. Note that by placing this potentiometer at a minimum, that is, with the cursor all the way to the earth side, the device is automatically out of action.




