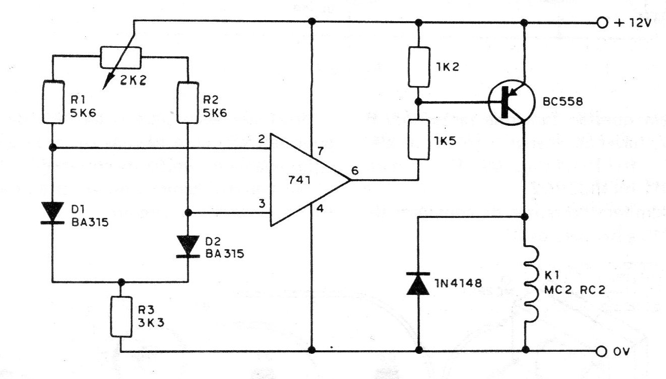
This circuit of industrial applications has an interesting characteristic: the relay is only activated if the temperature of D2 is higher than the temperature of D1. If both temperatures are the same, or where the temperature of D2 is lower than that of D1, there is no switching of the relay. The circuit is powered by a voltage of 12 V and its equilibrium point is determined by the 1 k potentiometer on the diode bridge. The diodes are the sensors, being recommended types of general use or more sensitive like BA315. The relay is of the MC2RCZ type for 12 V, which can be excited by a low power transistor like the BC558. Operational amplifier 741 operates in this configuration as a comparator. When the voltage at the inverting input is equal to the non-inverting input, there will be no output and the transistor remains in the cut-out condition. With the increase in the voltage at the inverter input, which corresponds to the increase in the temperature of D2, the operational output has a negative voltage that causes the transistor to be brought to the saturation condition, when the relay is activated. The trigger point adjustment can be done in a range of 10 ° C, which shows the sensitivity of the circuit.




