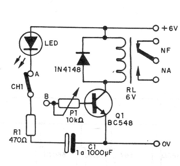
In this circuit, the capacitor is charged with the switch in position A. When we switch the switch to position B, the capacitor is discharged by the transistor keeping the relay activated for a time that depends on the capacitor value. Capacitors from 1 to 1 000 uF can be used for times up to a few minutes.




