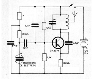
We found this small FM transmitter in a 1980 publication. What sets it apart from traditional circuits is the presence of a 47 uF capacitor to improve the filtering of the microphone supply. The circuit has a range of about 30 meters and the coil is formed by 2 + 2 turns of wire 22 or 24 in the form of 1 cm air core.




