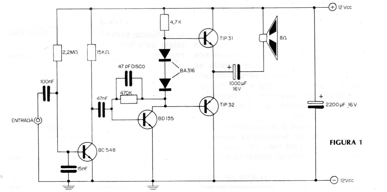
This amplifier, found in a 1981 publication, provides 15 W lHF power with a supply voltage of 14.4 V which means that it will work perfectly when powered by your car's 12 V battery. Two identical units form an excellent amplifier set for the car. The circuit admits a load of 8 ohms at its output and, according to the author, the maximum current required by the circuit (full power) is 4 amps. In the figure we have the complete circuit of the amplifier, with the values of all components. The output transistors, which are complementary to TIP31 and TIP32, must be mounted in a good heat exchanger.




