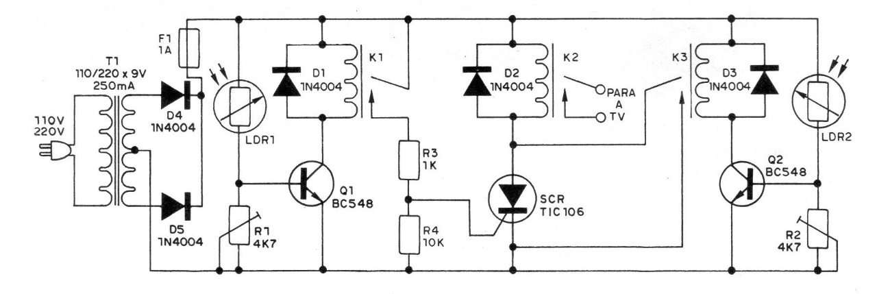
This remote control, which works by a beam of light from a flashlight, for example, can be used to turn your TV set on and off remotely, or in many other interesting applications, such as opening and closing garage doors. by the headlight of the car. Three drive circuits are used, which are coupled by means of relays. We initially have the trigger circuit, which is formed by the LDR, transistor, trimpot and a relay. Connected to the trigger circuit we have the switching circuit, formed by the SCR, resistors, and relay, and finally we have the trip circuit, of the same configuration as the trip circuit. The operation is as follows: the SCR is initially switched off. When light falls on LDR1, transistor Q1 will conduct the current that will close the contacts of relay K1. This, when closing its contacts, will trigger the SCR. When firing, the SCR will close the contacts of the K2 relay, which must be inserted into the controlled circuit (TV, stereo, etc.). Even after the impulse that triggers the SCR disappears, it will remain on, until a new pulse of light falls on the LDR2. LDR2 is part of the shutdown circuit, which is the same as the trigger circuit at its base. When the light beam reaches LDR2, transistor Q2 conducts, closing the contacts of relay K3, which will cause the voltage between the anode and the SCR cathode to drop to zero, turning it off. LDRs must be installed in opaque tubes, so that ambient light does not reach them. The two sensor units must not be placed together, to prevent the same light pulse from reaching the LDRs at the same time.




