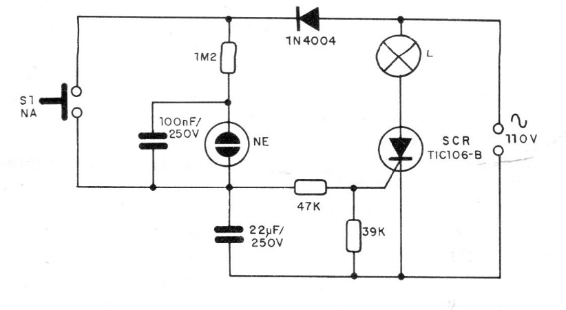
This circuit is from 1990 documentation. When we press D1 the lamp remains on for a time interval that depends on the larger capacitor. Off, the circuit works like a flash with the neon lamp flashing at a frequency that depends on the smaller capacitor.




