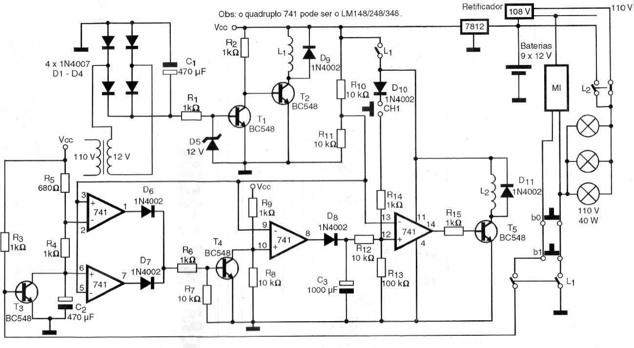
We found this circuit in a 1998 documentation. The circuit can also be used as a minutery controlling a set of incandescent lamps or, in a more modern version, a set of high-brightness white LEDs for the power grid.
We found this circuit in a 1998 documentation. The circuit can also be used as a minutery controlling a set of incandescent lamps or, in a more modern version, a set of high-brightness white LEDs for the power grid.