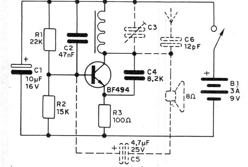
This small transmitter, found in a 1982 publication, sends its signals to an FM receiver placed nearby, or to an analog TV set tuned to channel 6. The exact frequency adjustment is done on a trimmer. The complete circuit is shown in the figure. The microphone used in this device is a small 8-ohm speaker that is connected to the circuit in a different way, obtained experimentally by the author. The frequency adjustment is done in C3 which is a common trimmer. The antenna used must be 10 to 30 cm long. The author assembled this device based on the design of a signal generator, changing its coil that consists of 4 turns of 28 or 26 AWG wire, in a 1 cm diameter form with a ferrite core. The supply is made with voltages between 3 and 9 V coming from batteries or common battery. Capacitors, except for C5, are ceramic. The C5 capacitor is electrolytic with value obtained experimentally, according to the microphone.




