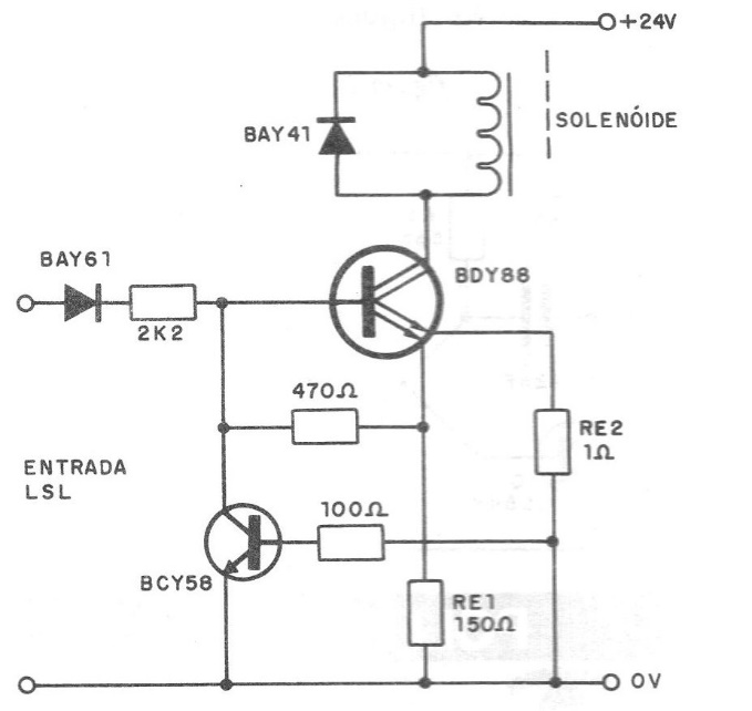
This circuit, suggested by Siemens, allows the activation of 24 V solenoids from TTL LSL signals, being, therefore, ideal for interface designs or shields for industrial robot controls or process controls from microcomputers. As we can see, in the power stage a Darlington Siemens BDY88 is used, which controls the main current of the solenoid, which can have a maximum of around 1A to 24 V. The BCY58 transistor serves as protection against short-circuit, limiting the current solenoid to safe values. The solenoid must have a coil resistance of 56 ohms and a reactance of 56 ohms. Dissipation in the short circuit condition is given by:
P = 0.55 V / RE2 X VB
The RE2 resistor must then be determined for the optimal operating conditions in each case. The BAY61 diode can be replaced by equivalents and the resistors, except for RE2, are 1/8 W.




