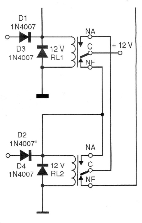
We found this circuit in a 1998 documentation. The circuit can be made with 12 V, 6 V or even 5 V relays, being the choice according to the power supply. The flip-flop is of the R-S type with inputs at the relay voltage level. Equivalent diodes can be used.




