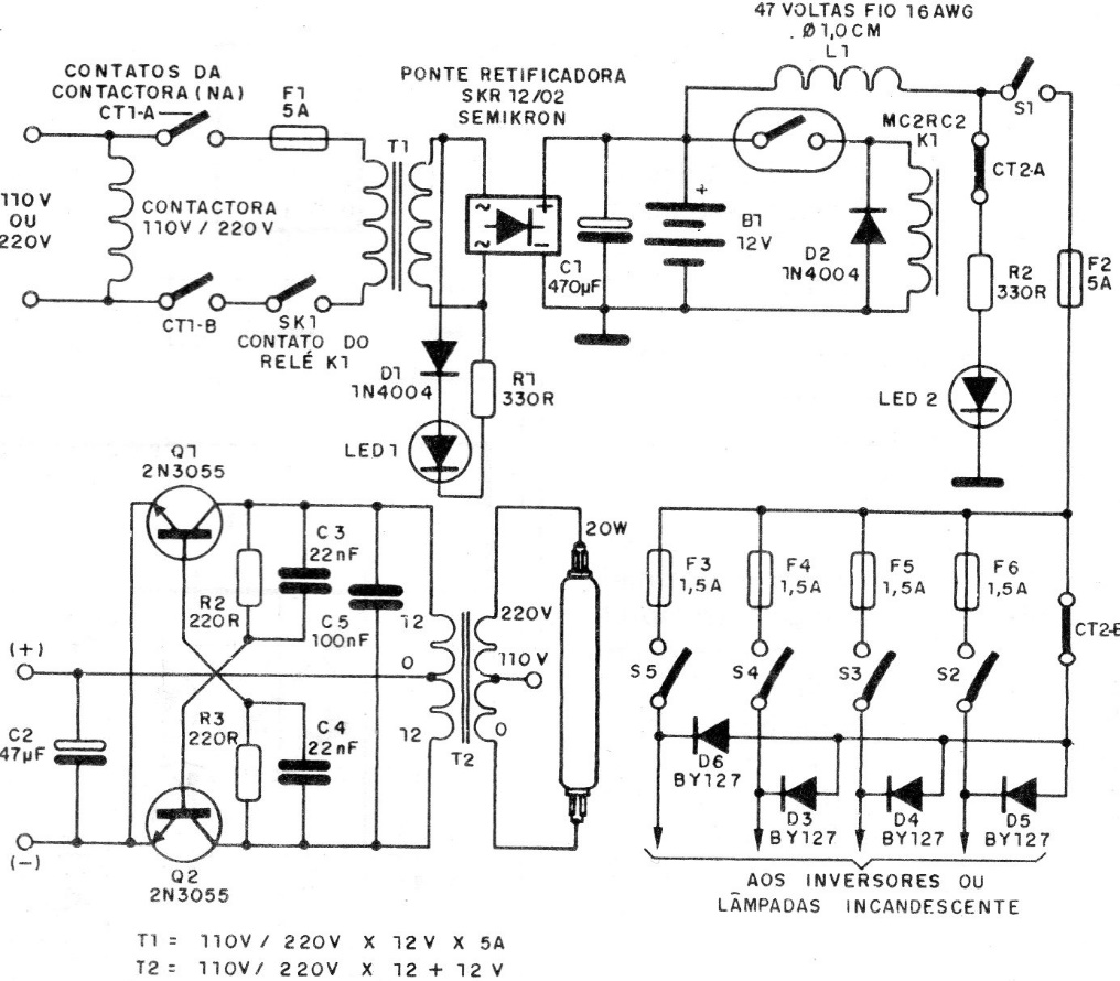
This 1988 documentation circuit includes a charger and an inverter to power a small fluorescent lamp. The components used are still common in our market and the power transistors must be mounted on heat sinks. The power transformer is 12 V x 500mA to 1 A.




