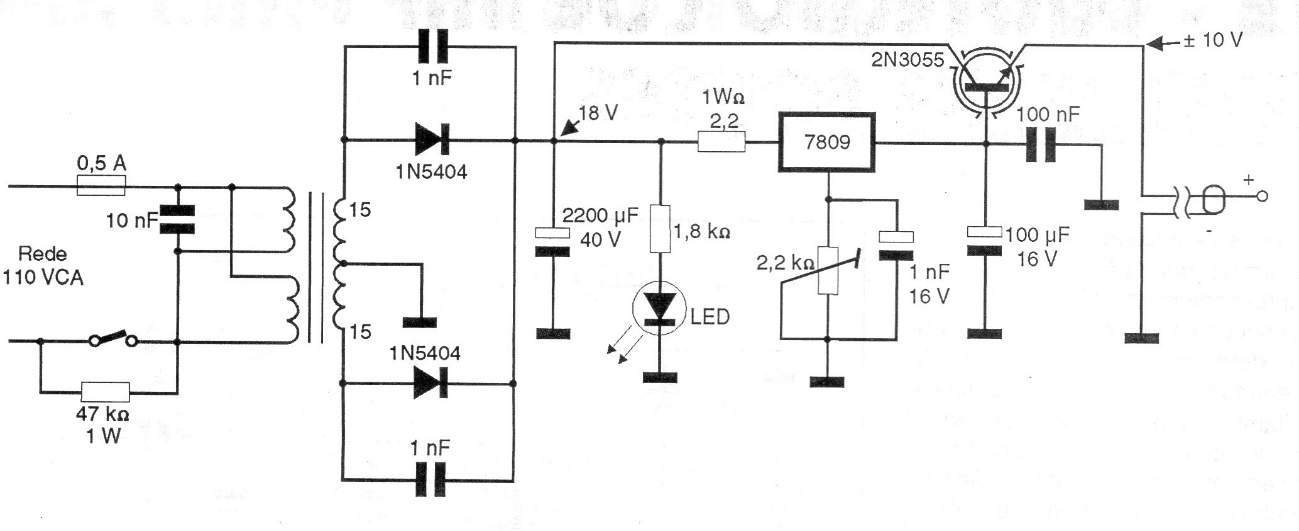
This 1997 documentation circuit was originally created for use with Camcorder type video cameras. However, it can be used in other applications that require currents up to 3 A, with a 12 V supply. The transformer is 3 A, and the power transistor must be mounted on a good heat radiator. The trimpot adjusts the output voltage to 12 V.




