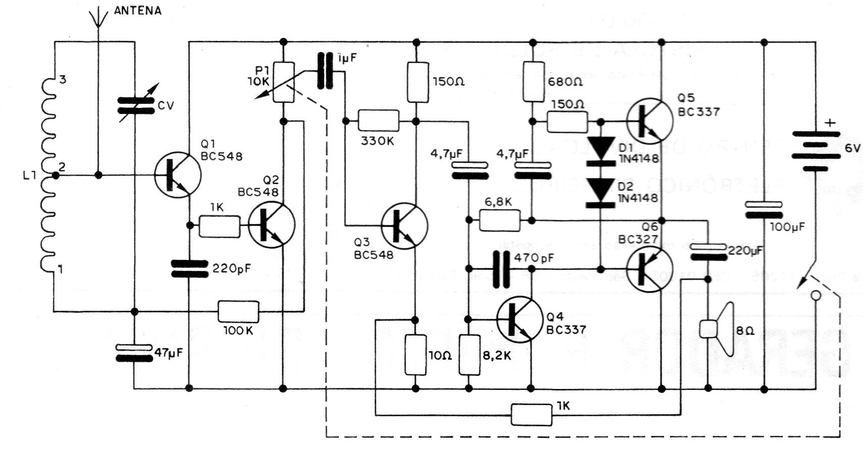
The high number of transistors on this radio for the medium wave range is an indication of its sensitivity and sound quality. However, even though it has a lot of transistors and a good gain, it is still a simple radio in the sense that no special adjustments are required for its startup, nor even special components. The author of this project made a "fusion" of radios that we have already published on the website. The complete circuit is shown in the figure. As we can see, we have a detector and amplifier stage formed by transistors Q1 and Q2. The signal from this stage is taken to the high-quality audio amplifier, formed by the other transistors. P1 works as a volume control. For stronger local stations, it will not be necessary to use an antenna. For weaker or more distant stations, you will need an antenna that can vary from a 2 or 3-meter piece of wire extended behind the radio, to an external antenna in extreme conditions. The circuit is powered with a voltage of 6 V, coming from 4 small batteries. The L1 coil can be of the commercial type for medium waves, as well as the variable capacitor. Readers who want can try a "home-made" coil that consists of 80 coils of enameled wire 28, on a ferrite rod 1 cm in diameter by 10 to 15 cm long. This coil has a tap on the twentieth turn.




