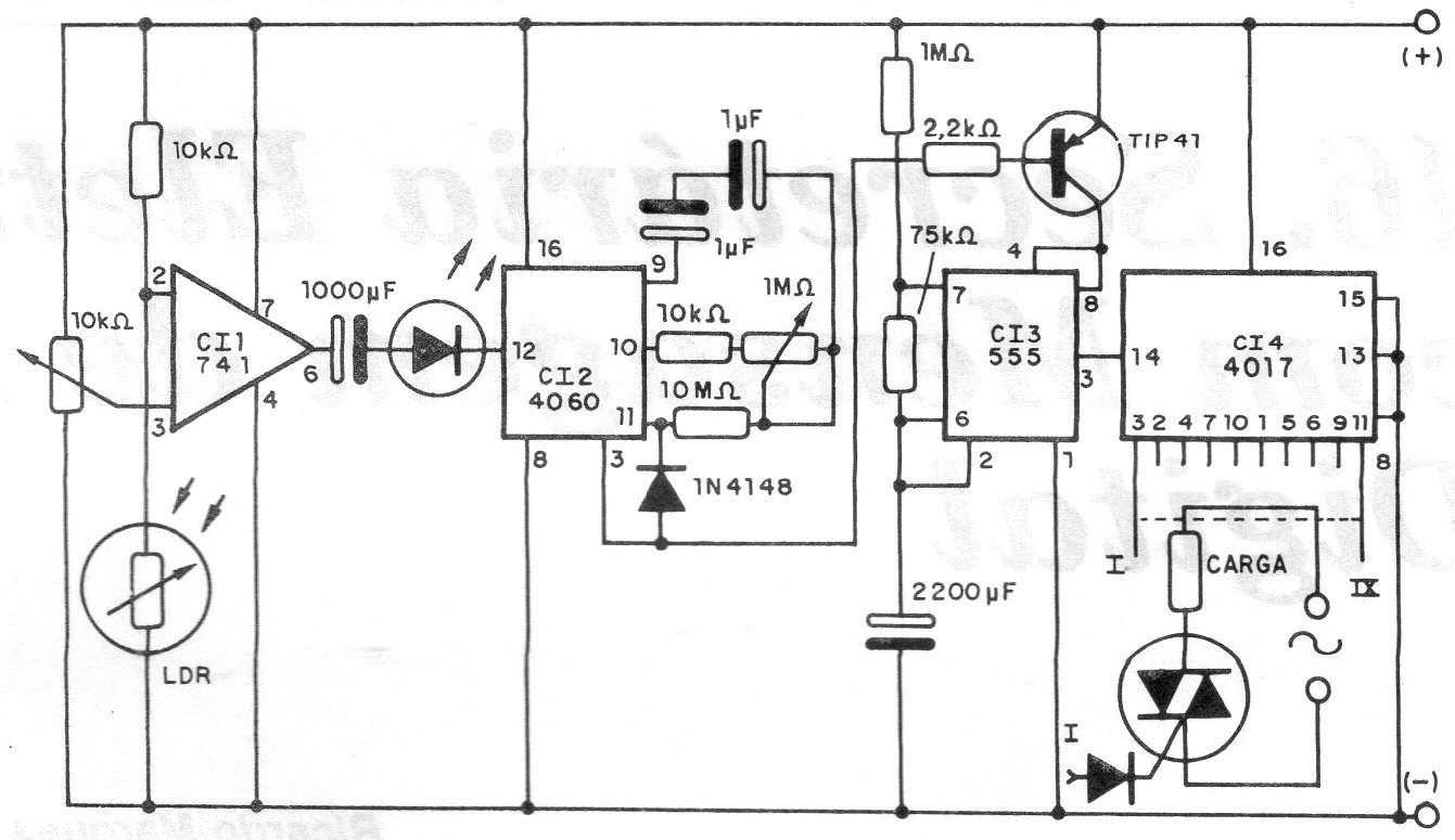
In fact, this circuit consists of a presence simulator for sites and farms that, after dark, activates appliances and lamps in the house in sequence, to give the impression that someone is in it. The devices are activated via triacs and the times adjusted in the trimpots next to the 4060. The sensitivity of the sensor is adjusted in the trimpot connected to the 741, The source must be isolated.




