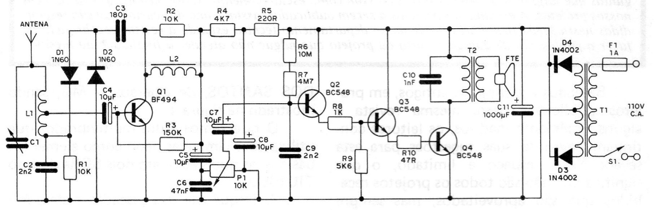
An excellent reflex receiver of 4 transistors is shown in the figure having been obtained in a 1982 publication. 4 general purpose NPN transistors BC548 are used. One of the advantages of this radio is that it is powered by the local network. L1 is an antenna coil that can be of the commercial type or else wound by the assembler himself. In this case, it will be formed by 80 turns of enameled wire 28 AWG, in a form of ferrite of about 15 cm long, with a socket on the 30th turn, from the earth side. The variable capacitor is of the miniature type for medium waves, and L2 is an oscillating coil "Toko", with red core. The T1 transformer is a power supply, with a secondary of 9 + 9 V and a current of at least 100 mA. T2 is an output transformer, with primary from 500 ohms and secondary according to the speaker.




