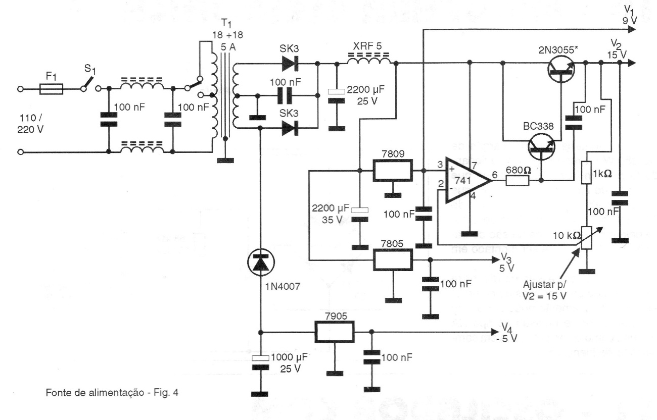
We found this source in a 1998 publication. It was originally intended for FM transmitters, but can be used for another purpose. The maximum current is of the order of 5 A depending on the transformer used. The 2N3055 must be mounted on an excellent heat sink.




