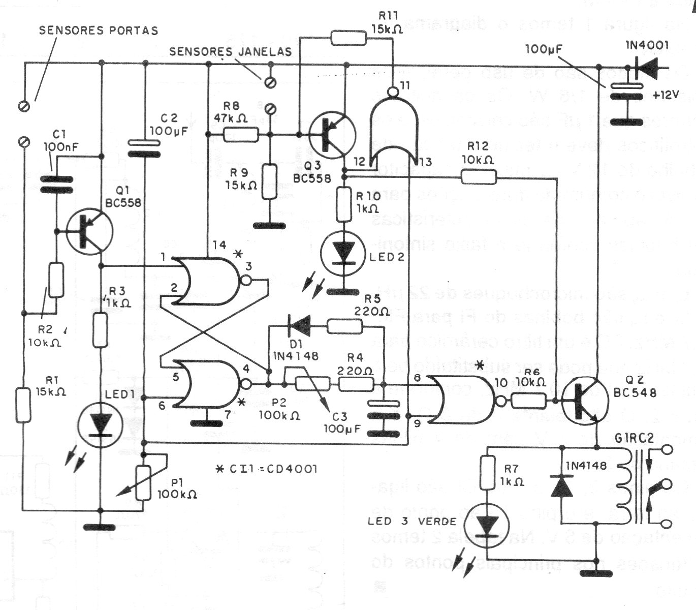
This is a conventional alarm that uses NO and NC type sensors for doors and windows. The circuit is from 1994 documentation using only one relay to control an alarm system. The circuit uses a battery source and via the network given in CB16777E.
This is a conventional alarm that uses NO and NC type sensors for doors and windows. The circuit is from 1994 documentation using only one relay to control an alarm system. The circuit uses a battery source and via the network given in CB16777E.