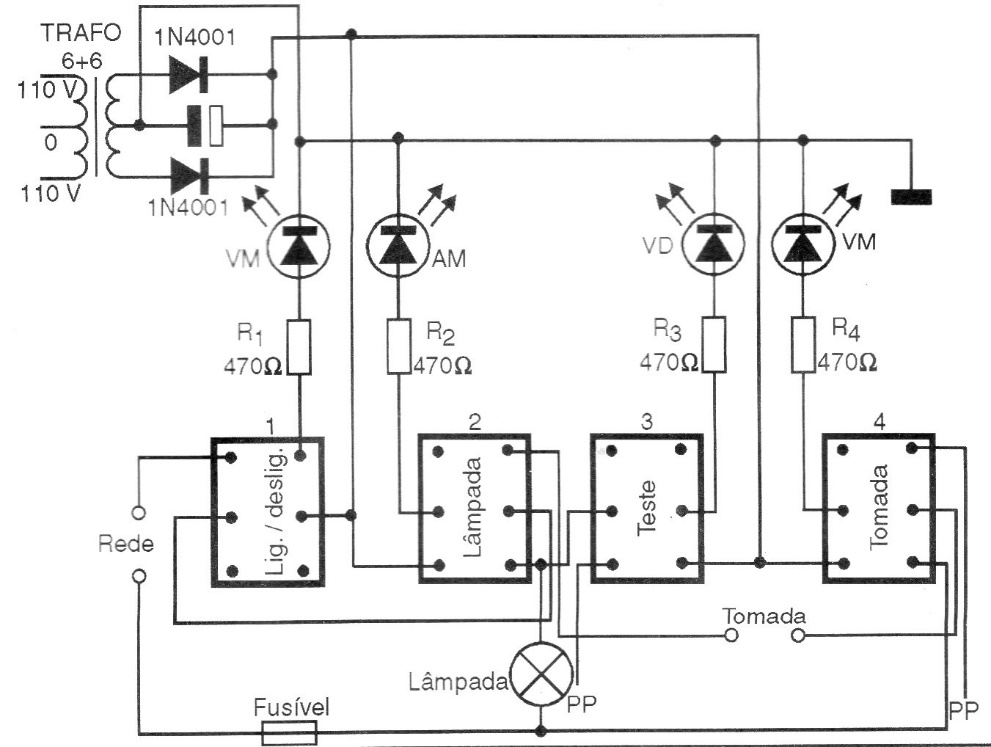
We found this circuit in a 1998 documentation. It tests common household appliances to see if they are shorted by lighting an incandescent lamp.
This simple circuit is intended to test integrated circuits 555 and 741 in 8-pin DIL enclosures. In both...
This circuit is the receiver for the CB13997E. The transistor can be the BC548. We also found this...
This circuit was obtained in a technical documentation from the 70s, but it can be assembled with...