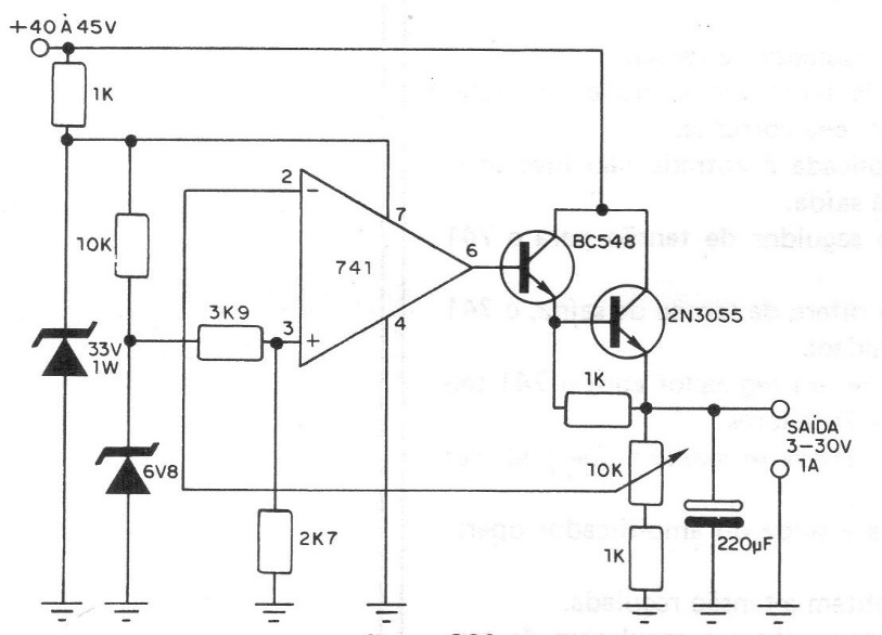
This adjustable regulator uses the 741 and power transistors and can supply a current of up to 1 A. The power transistor must have a heat radiator and the source does not need to be symmetrical. The input voltage must be between 40 and 45 V.
This adjustable regulator uses the 741 and power transistors and can supply a current of up to 1 A. The power transistor must have a heat radiator and the source does not need to be symmetrical. The input voltage must be between 40 and 45 V.