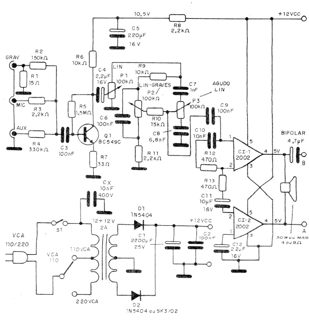
In the bridged configuration the TDA2002 amplifier can supply 30 W of power at a load of 4 ohms and slightly less at a load of 8 ohms. The circuit shown in the figure is from 1992 documentation and already includes the power supply. The power supply transformer must supply at least 2 A and the integrated circuits must be equipped with heat sinks. The circuit includes a pre-amplification stage, several inputs, and a tone control.




