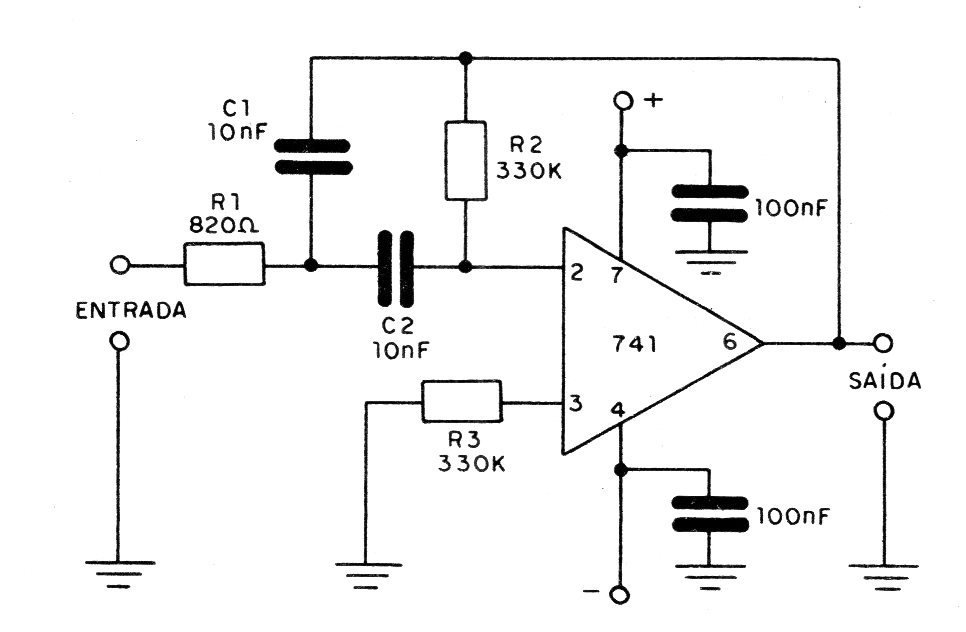
A second type of bandpass filter, which uses only an operational amplifier, is shown in the figure. This is a double feedback filter or, translating, a double feedback filter, where the components R1, C1 and R2, C2 determine the frequency range that it lets through. Again, in this case we also suggest components of commercial values that allow to obtain the pass frequency around 1 kHz. For an exact value, components with small tolerances should also be used. The source is symmetrical from 9 to 15 V and the operational input and output characteristics must be respected.




