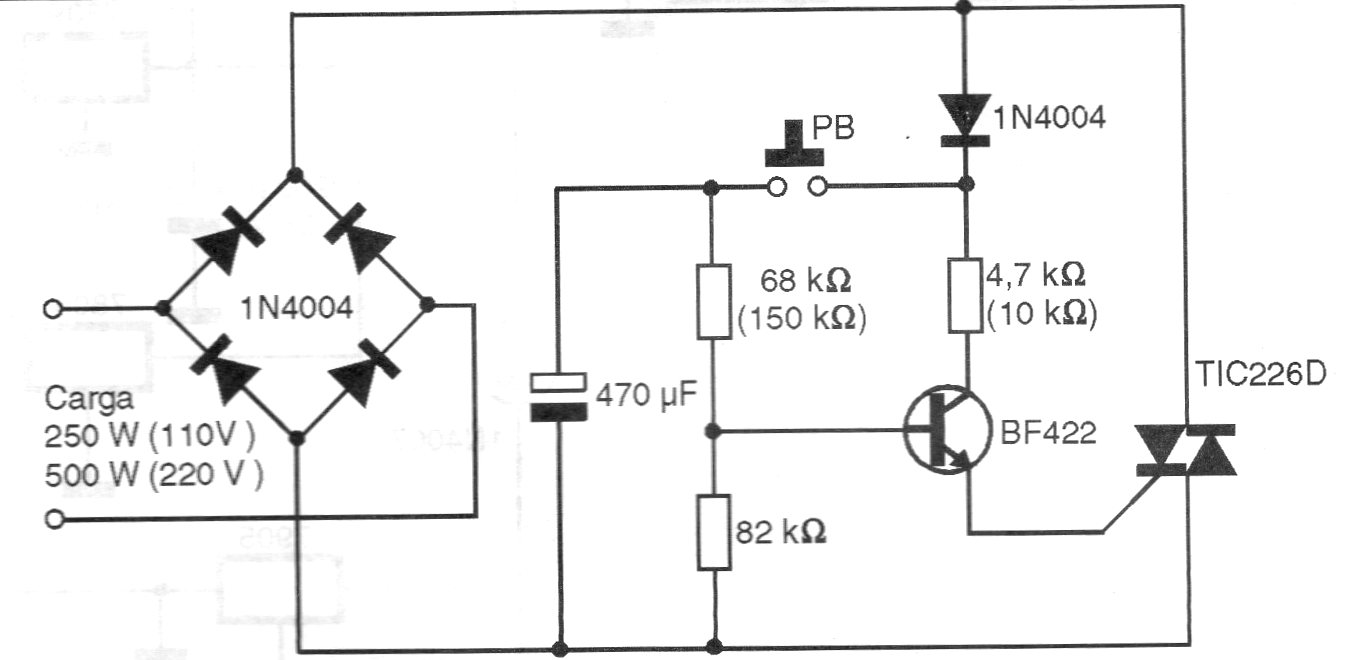
By pressing PB, the capacitor is charged by firing a triac that keeps on driving for a time that depends precisely on the capacitor's value. The maximum controlled power depends on the triac that must be mounted on a good heat radiator. The circuit is from a 1998 publication. For 220 V the diodes must be 1N4007.




