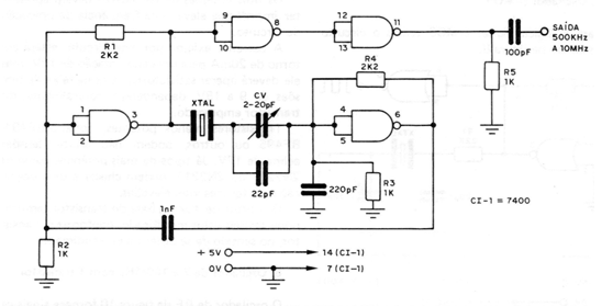
The circuit shown in the figure is similar to the previous one (CB16096E), except that two additional NAND gates on a 7400 are used to provide isolation between the oscillator and the output, with a higher power excitation. The characteristics of this circuit are the same as the previous one, except for the DC isolation, given by the 100 pF capacitor of the output. The CV trimmer also serves to adjust the operating point and additional polarization and decoupling resistors allow for greater stability. The supply must also be done with a voltage of 5V.




