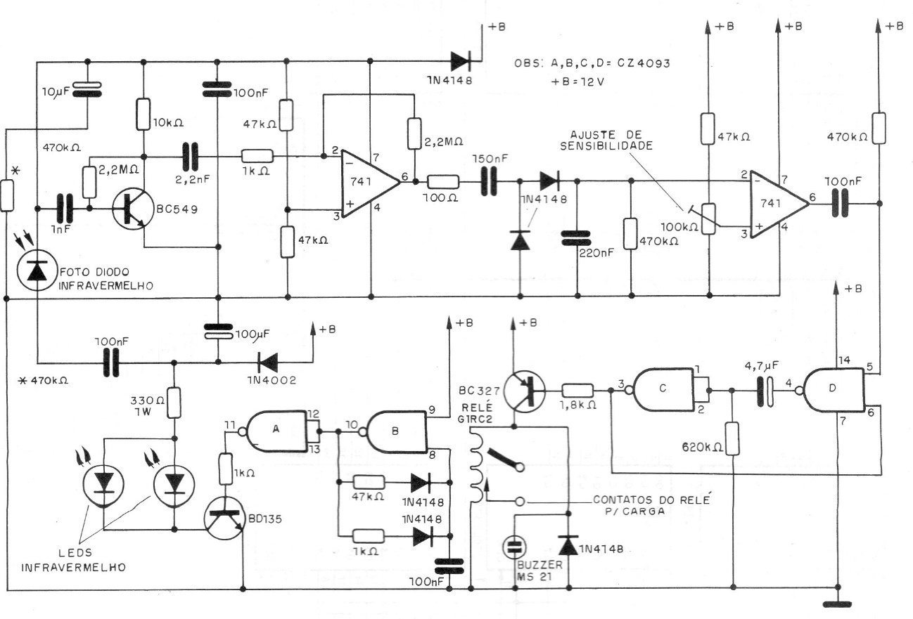
The emitter of this circuit from a 1995 publication is an infrared LED and the sensors are photodiodes that installed in tubes must point towards the area illuminated by the LED. The circuit activates a relay when a disturbance in the emitted infrared is detected. The sensitivity adjustment is made in the trimpot. The supply must be according to the relay.




