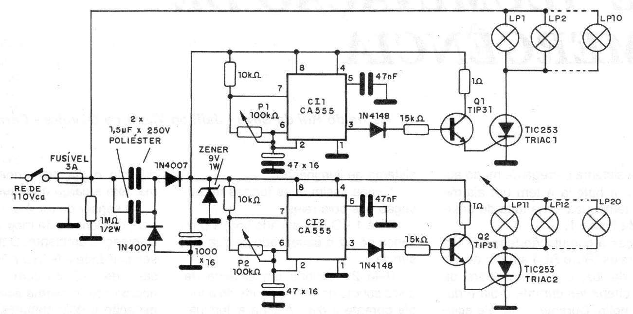
This circuit, from a 1995 publication, powers incandescent lamps according to the power grid. The circuit uses SCRs that must have good heat sinks. The two lamp strings flash at different speeds determined by the potentiometer settings.
This circuit, from a 1995 publication, powers incandescent lamps according to the power grid. The circuit uses SCRs that must have good heat sinks. The two lamp strings flash at different speeds determined by the potentiometer settings.