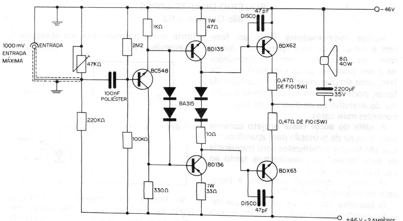
This amplifier, of excellent quality, provides a power of 40 W IHF, or 22 W RMS, in a load of 8 ohms, with distortion of only 0.5%, according to the author of the project. The supply voltage is 46 V and the source must be able to supply at least 2 A of current. If two units are mounted, in a stereo version, the source must have a minimum current capacity of 4 amps. The output transistors are of the Darlington type of power, with great gain. The complementary pair used is formed by the transistors BDX62 and BDX63, which must be mounted in good heat sinks. The complete circuit of this amplifier is shown in the figure. In the excitation stage, BD135 and BD136 transistors or their equivalents, such as TIP29 and TIP30, are used. The diodes are of the BA315 type, for basic polarization of the output transistors and excitors.




