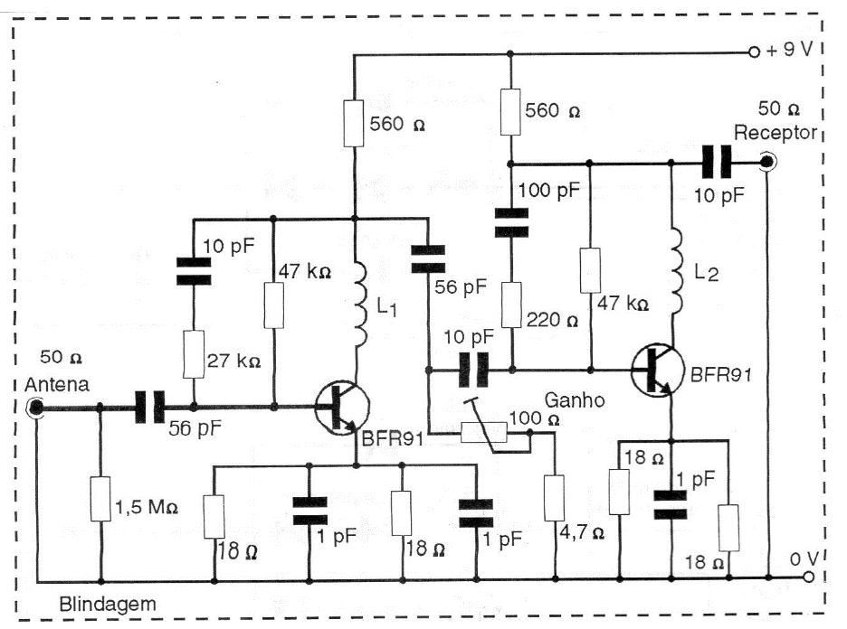
This circuit was found in a 1997 documentation. It works as a booster for VHF and UHF signals providing a gain of up to 30 dB. L1 and L2 are formed by 5 turns of AWG 22 wire in the form of 5 mm without core. 1 pF capacitors can be “made” with two pieces of wire of about 3 cm interlaced.




