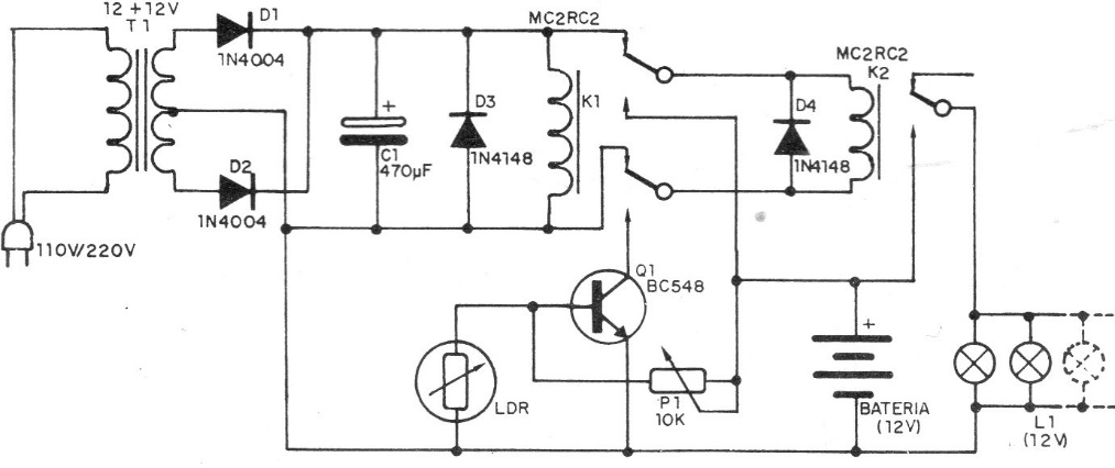
This circuit is from a 1987 technical documentation. It consists of a battery charger and a system for detecting a lack of energy and a lack of lighting that drives lamps (or LEDs) to illuminate an environment. The battery is 12 V and the relay for the same voltage.




