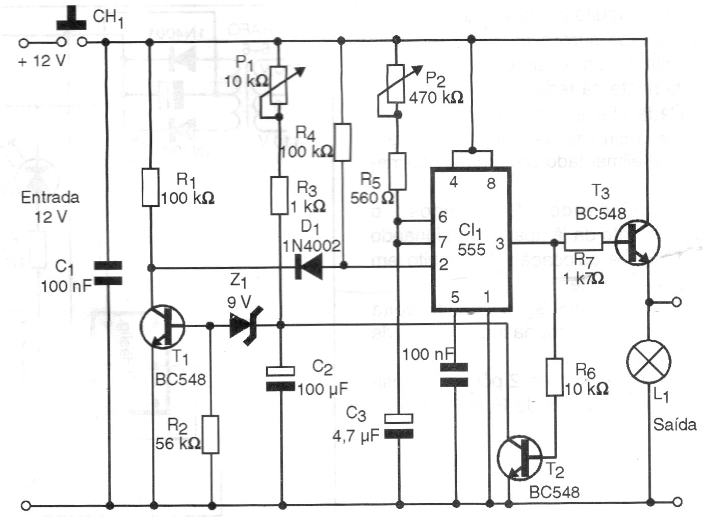
We found this circuit in a 1998 publication. The circuit has controls for both frequency and signal strength. A lamp is used to monitor the signals. The supply is made with a voltage of 12 V.
This circuit was found in an English publication. The components are current, and the transformer must be...
This circuit detects the body's heat emissions and can trigger a load, for example, a solenoid or an...
We found this good audio amplifier that must be powered with a voltage up to 14 V in a circuit manual...