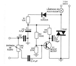
This project was obtained in a 1982 publication, and depending on the triac used, it can control lamps in a total of 400 or 600 W. In this circuit, capacitors C1 and C2 have the function of isolating the sound system from the circuit, thus avoiding a short circuit. or accidental overload. These capacitors must have a working voltage of at least 400 V. R5 controls the sensitivity of the system, depending on the power and volume of the amplifier. The transistor used is a BC237 (NPN for general use) and the triac must be mounted on a good heat sink. The triac can be of any type for 200 V (110 V) or 400 V (220 V). Electrolytic capacitors have a working voltage of at least 25 V.




