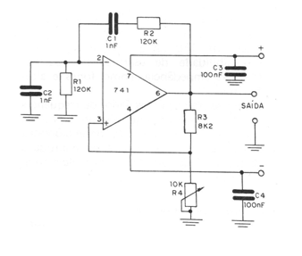
The main feature of this circuit is that it provides a sine waveform signal. In this circuit, the following value relationships between components must be obeyed:
R1 = R2 and C1 = C2
The frequency will be calculated using the formula:
F = 1 / (2 x PI x R1x C1)
Where: f is the frequency in Hertz (Hz), R1 is given in ohms, C1 in Farads and the PI factor is 3.14. For the example circuit, with R1 worth 120 k and R2 with the same value, the operating frequency of the oscillator will be around 1326 Hz. The potentiometer R4 serves to adjust the starting point of the oscillator and to obtain the least distortion.




