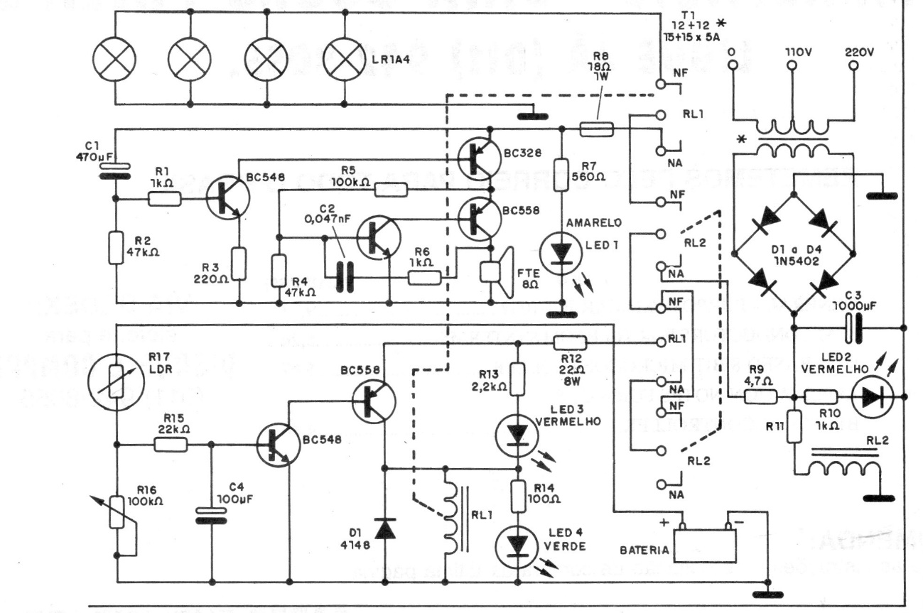
In addition to keeping a battery constantly charged, this circuit only lights lamps when it is dark. The adjustment of the trigger with the lack of light is done in R16 and the sensor used is an LDR. In the original 1995 system, 12 V lamps are used, but in a modern version, high-brightness white LEDs with appropriate series resistors can be used.




