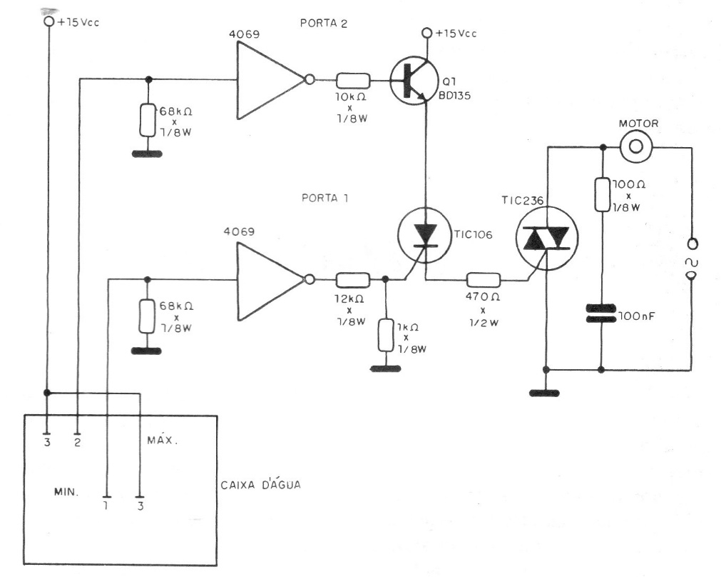
This circuit starts a water pump at a lower level of the reservoir and then turns it off when it reaches a higher level. The triac must have a current according to the engine and must have a heat sink. The low voltage sector must be supplied with voltages from 12 to 15 V.




