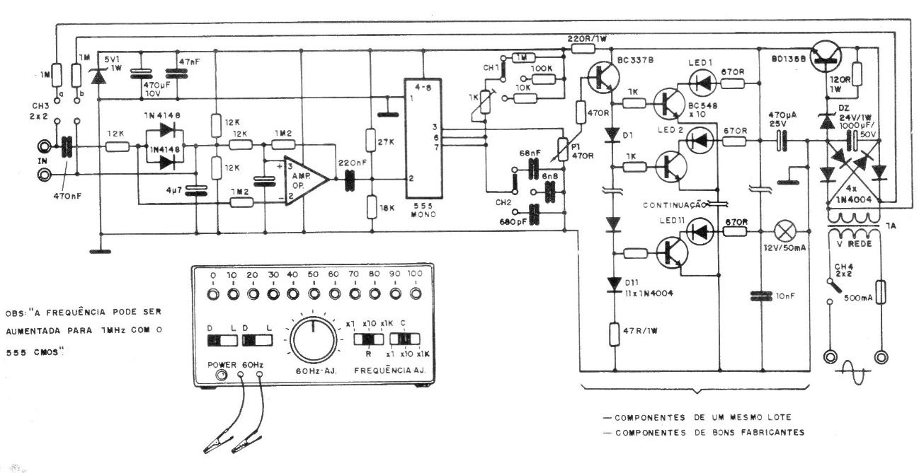
This frequency meter, found in a 1987 documentation, uses indicator LEDs and can work with audio signals in the indicated frequency range. Using the 7555, the range can be extended to 1 MHz. The power supply transformer has 12 V with a current of 1 A. The LED indicator sequence uses 10 LEDs, only 3 of which are shown in the diagram, as the step is repeated.




