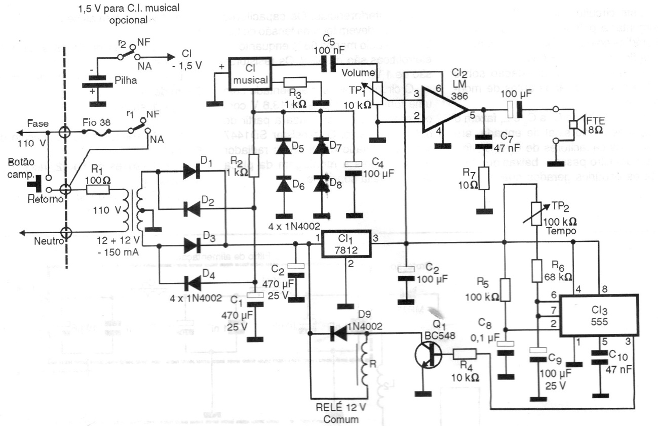
We found this circuit in a 1998 documentation. It generates a musical melody tone obtained from a Christmas card chip, but birthday or other date chips can be used, which normally work with 1.5 V power. the amplifier can be used other integrated circuits.




