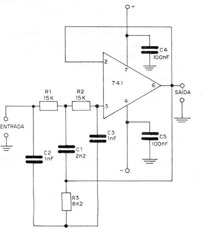
Frequencies other than the one for which this filter was calculated can pass with a unit gain to the next step. The central frequency signals do not pass at all. A suggestion for applying this circuit and for filtering the snoring of the 60 Hz power supply network, which can be totally blocked without appearing in audio circuits. The circuit, which uses a 741 only, is shown fully in the figure. The circuit is based on a double T that is tuned to the frequency to be blocked. As in the previous application example, there must be a defined relationship between the components of the double T. This relationship is as follows:
C2 = C3 = 0.5 C1 and R1 = R2 = 2R3
The frequency will be given by:
F = 1 / (2 x PI x R1 x R2)
Where: f is the frequency in Hertz, R1 is given in ohms and C1 in Farads. The supply is also symmetrical and made with a voltage of 15 V. With the values given in the circuit the frequency will be around 1 kHz.




