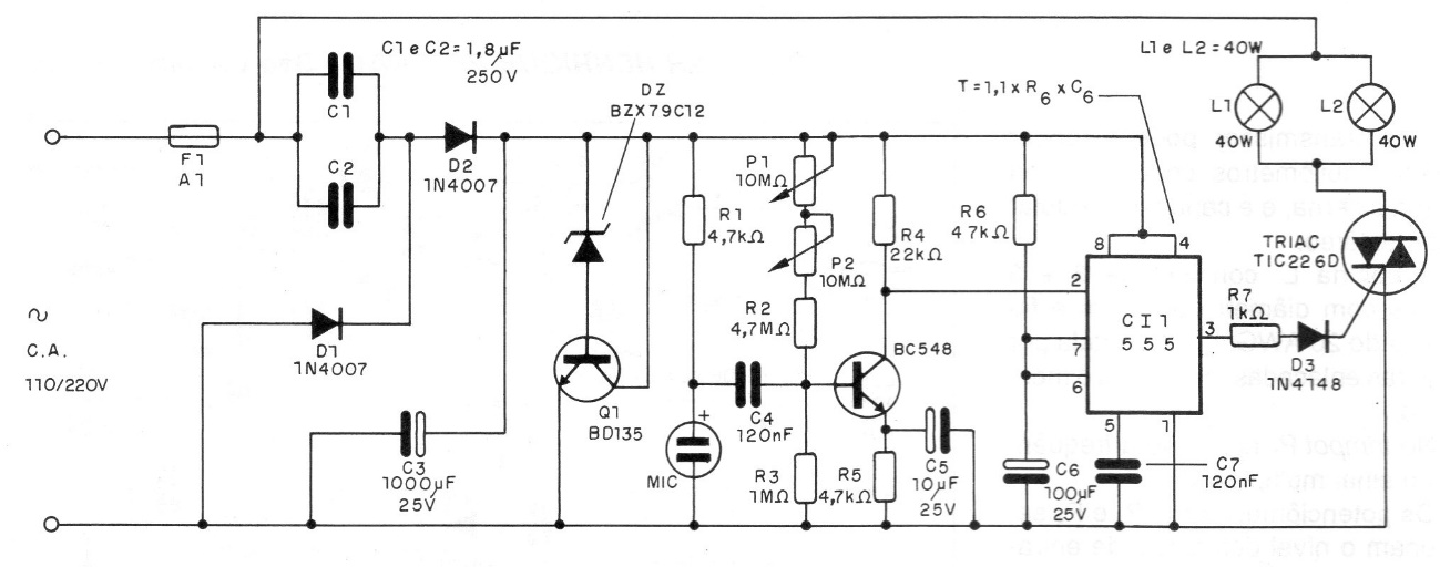
The idea of this circuit is simple. Installed in a place where it is desired to be silent, it detects when the noise level increases and makes a light with the word SILENCE turn on. The circuit uses a microphone as a sensor and the warning has common incandescent lamps. The trigger level is adjusted in two trimpots. The triac that controls the lamps must have a heat sink.




