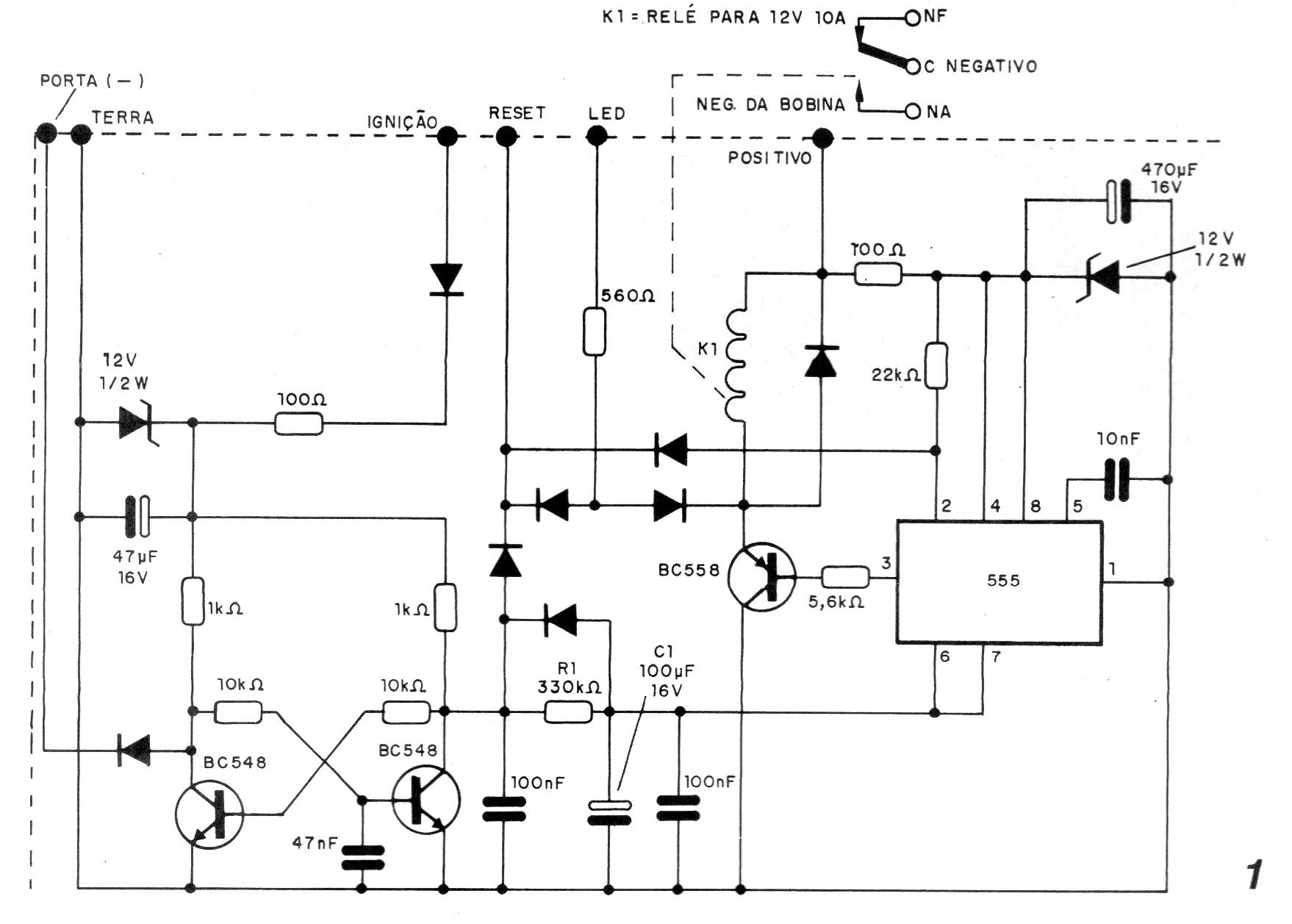
This article, from a 1994 publication, applies to old cars that have contact breaker, but can be adapted to work with modern vehicles. The circuit blocks the electrical part of a car and can be used as part of an anti-theft system. The circuit uses components that are still common in our market.




