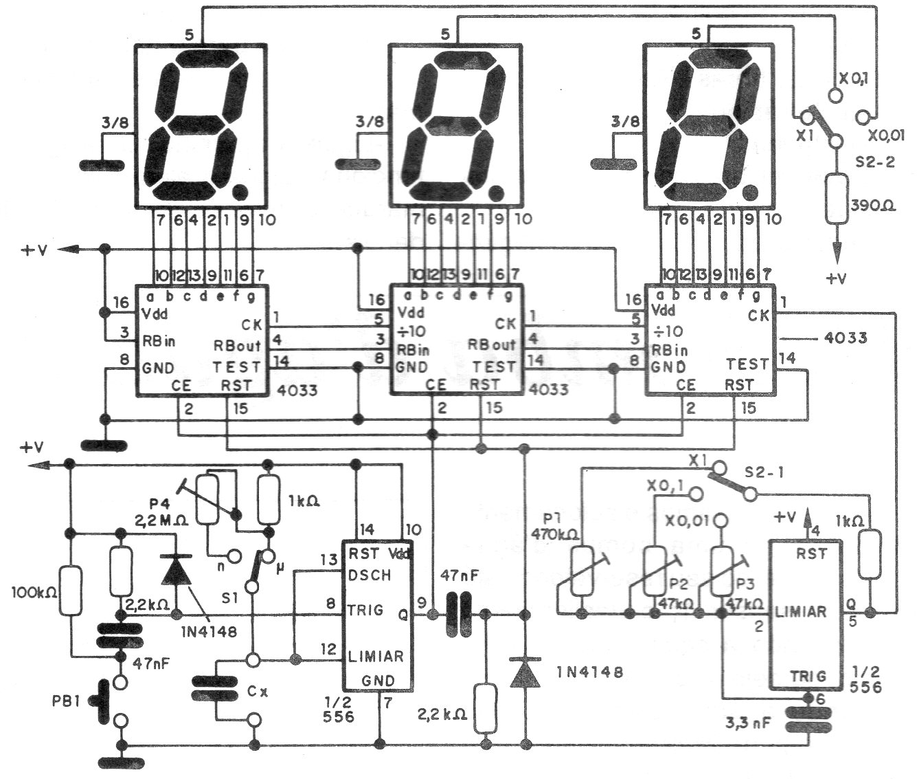
The accuracy of this 3-digit digital capacitor meter depends on the tolerance of the components used and the settings. The circuit is CMOS and must be supplied with voltages from 6 to 9 V. The displays are of common cathode. The circuit measures capacitances on three scales from 100 pF to 1 000 uF.




