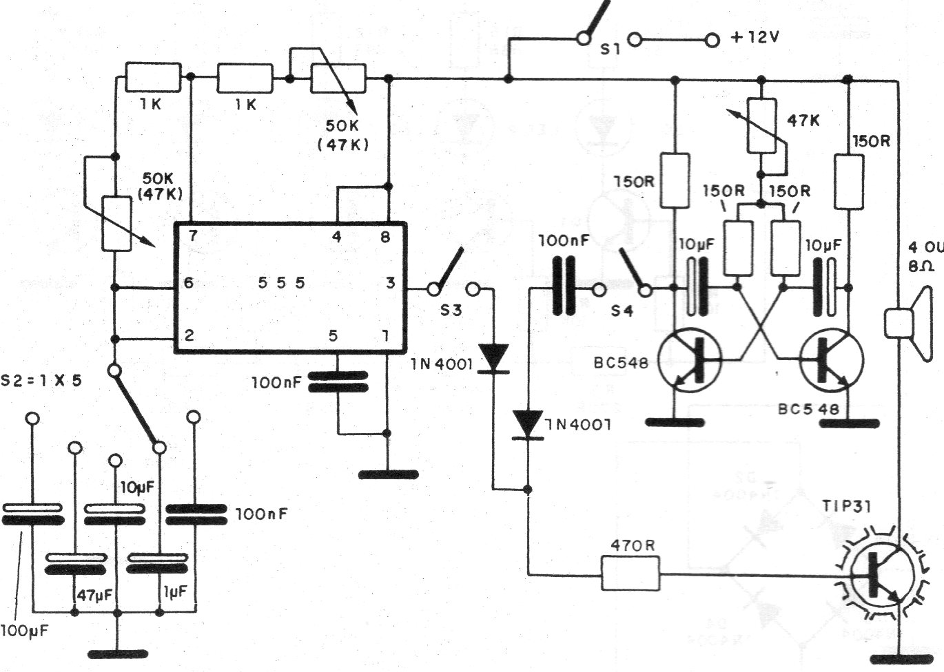
This circuit generates sounds of different types programmed by the different switches and potentiometers. Reproduction is done in a power stage with a transistor that must be equipped with a heat sink. The power must be supplied by a 12 V source with at least 1 A, but it will work with voltages from 6 V. The circuit is from a 1987 publication.




