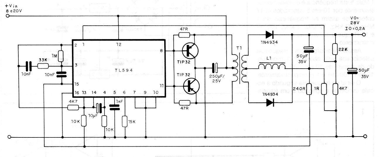
This inverter, suggested by Motorola, converts a voltage from 8 to 20 V into 28 V with a maximum output current of 200 mA. The push-pull circuit is based on an integrated circuit for switching source type TL594 and two power transistors that must be mounted on convenient heat radiators. The T1 transformer has a primary with 20 turns of 28 AWG wire and a secondary with 120 turns of 36 AWG wire in a 140xp-100-3C8 ferroxcube core. The L1 reactor is 3.5 mH for 300 mA current.




