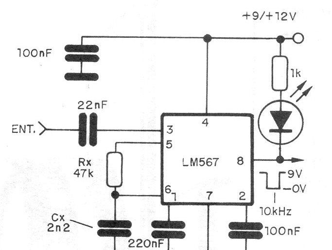
This circuit recognizes an input signal at the frequency of 10 KHz with amplitude from 200 mV. The frequency tuned by a PLL 567 is recognized by the Rx and Cx components that can be changed to obtain a selection of other frequencies. With signal recognition, the output goes to low level, turning on the LED. The circuit is supplied with a voltage of 9 to 12 V and we must, in obtaining the exact frequency, consider the tolerances of the components.




