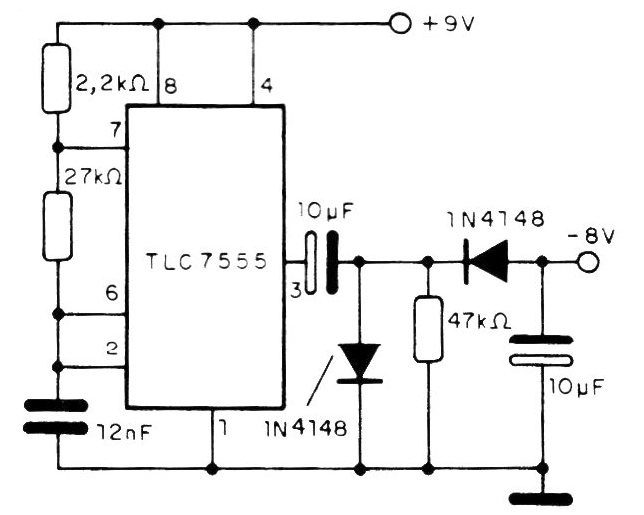
The circuit in the figure shows us another very interesting application of
TLC7555, the 555 CMOS. It is a dc/dc converter that allows us to obtain a negative voltage between 7 and 8 V. from a positive voltage of 9 V. This application is interesting for cases in which if a symmetrical supply is required and the intention is to use a single 9 V battery in the project. With a load of 0.5 mA at the output, the voltage obtained is of the order of 7 V. The inversion of polarity and rectification is done by diode bridge at the output and the filter electrolytic capacitors. The operating frequency is determined by R1 R2 and C1 and can be changed according to the desired application.




