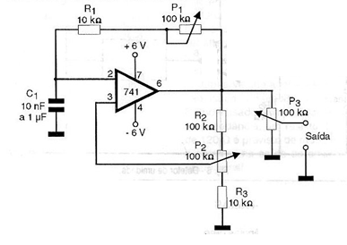
This circuit can generate signals in the audio range between fraction of hertz up to approximately 10 kHz without problems. We can use it as a basis for signal generators or simple musical instruments or even for alarms. In the figure we have the configuration used based on an operational amplifier of type 741. The frequency basically depends on P1, R1 and capacitor C which can assume the values indicated in the diagram. P1 controls the frequency while P2 controls the symmetry of the signal by fixing the reference voltage on pin 3 of the operational amplifier. The purpose of potentiometer P3 is to control the intensity of the output signal, and this component can be eliminated from the circuit according to its application. Remember that the output signal is low power with an impedance of approximately 50 ohms. It is also possible to use a power amplifier step in this case to excite loads like speakers.




