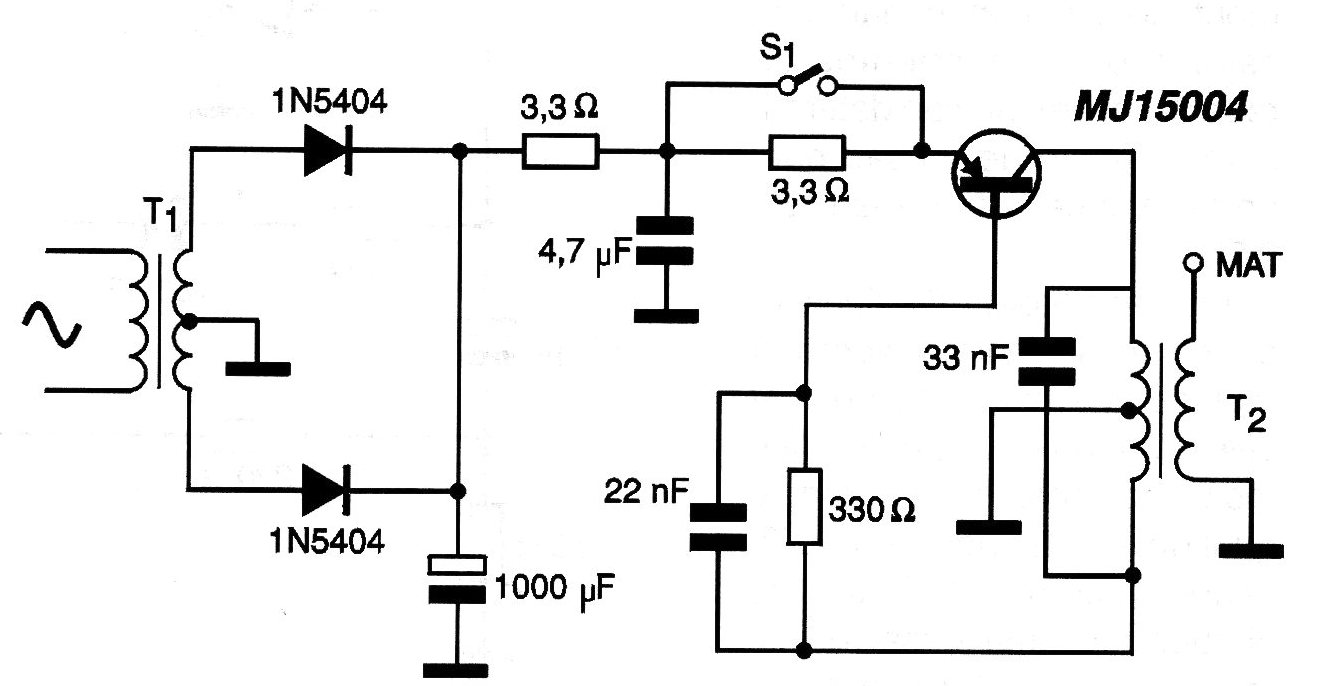
This circuit generates voltages of tens of thousands of volts for projects such as electrostatic filters and physics experiments. The transformer T1 has a 24 V secondary with a current of 3 A and the transistor must have an excellent heat radiator. The T2 transformer is an old TV flyback in which we have wound 10 + 10 rounds of common rigid wire 22 with plastic cover as a primer. The 3.3 ohms resistors are made of wire and the high voltage can exceed 30,000 volts, so it is necessary to be careful when using such a device.




