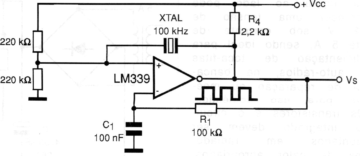
This configuration appears several times on this site. The circuit can generate a 100 kHz or other frequency signal, depending on the crystal. The supply can be made with voltages of 5 to 12 V and only one of the comparators of the LM339 is used.
This configuration appears several times on this site. The circuit can generate a 100 kHz or other frequency signal, depending on the crystal. The supply can be made with voltages of 5 to 12 V and only one of the comparators of the LM339 is used.