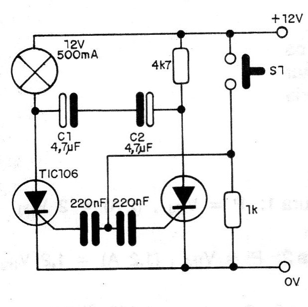
With a touch of the push button the lamp is switched on. A new touch and the lamp go out, in this flip-flop, which uses SCRs as active elements. The circuit is powered with 12 V or a little more since we have a voltage drop of about 2 V in a SCR while driving. Note that C1 and C2 form a depolarized capacitor of approximately 2.2 uF. If the reader wants to replace the two capacitors with a single one with these characteristics, it will obtain a more compact assembly, as shown in the figure. 220 nF capacitors can be ceramic or polyester and the resistors are all 1/8 W.




